Building ambitious systems
across software and hardware.
I’m a UNC student passionate about software in intelligent systems, robotics, and aerospace. Currently learning and developing projects across software, hardware, and autonomous systems.
Selected Works

Sentinel
Full Stack application for real-time satellite visualization.
Redis Clone
A Redis-style, in-memory key-value server built from scratch in C to learn network programming, event-driven I/O, data structures, and concurrency.
MIRA
Backend for Intelligent conversational AI assistant with RAG-powered contextual memory using LangChain, Pinecone, and OpenAI.

Ground Control System
Real-time rocket telemetry visualization system with live data streaming, flight monitoring, and post-flight analysis.

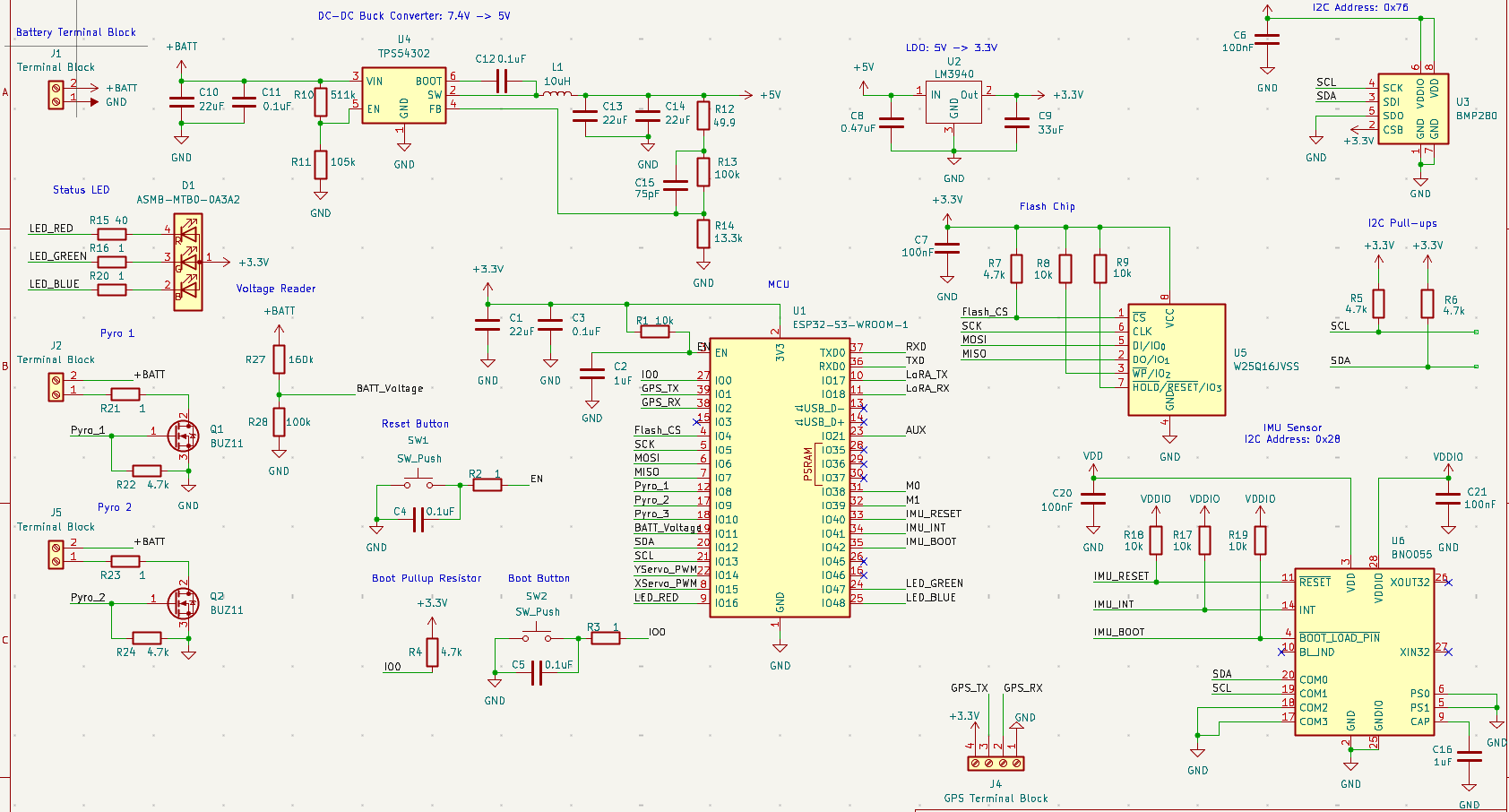
TESSA Flight Computer
TESSA is a custom flight computer PCB for launch vehicles, designed for real-time sensor fusion, telemetry, and autonomous flight control using FreeRTOS.
Flight Computer Software
Flight computer firmware for launch vehicles, based on the ESP32 and FreeRTOS, handling real-time sensor data, flight-state logic, and telemetry.
Technical Arsenal
- Python
- Java
- C
- Typescript
- ReactJS
- NodeJS
- Django
- Flask
- PostgreSQL
- Redis
- MongoDB
- Git
- Docker
- Kafka
- AWS
- PyTorch
- TensorFlow
- NumPy
- OpenCV
- Langchain
- Computer Vision
- LiDAR/Camera Perception
- Scikit-learn
- OpenAI API
- Pinecone
- Embedded Systems
- ESP32 / Arduino
- FreeRTOS
- I2C/SPI/UART
- GPIO/ADC/Timers
- ESP-IDF
- Sensor Fusion
- PID Control
- Linux/Unix
- ROS2
- KiCAD
- MATLAB
- Simulink
- Circuit Design
- Power Electronics
- Fusion 360
Work History
AI Researcher
- Deep Learning Applications in NIRS Wearables
- Built Full-Stack Application for Real-Time Wearable Sensor Readings
Autonomous Vehicle Engineer
- Development of Campus Autonomous Vehicle Delivery Bot
Software Engineer
- Ground Control System
- Flight Computer Software and Hardware Design
Software Engineer
- Authentication and Management Dashboards
Ready to build something amazing?
Currently looking for Summer 2026 Internships. I'm always open to discussing new projects, creative ideas or opportunities to be part of your visions.
Krushna.Bhanushali@unc.edu